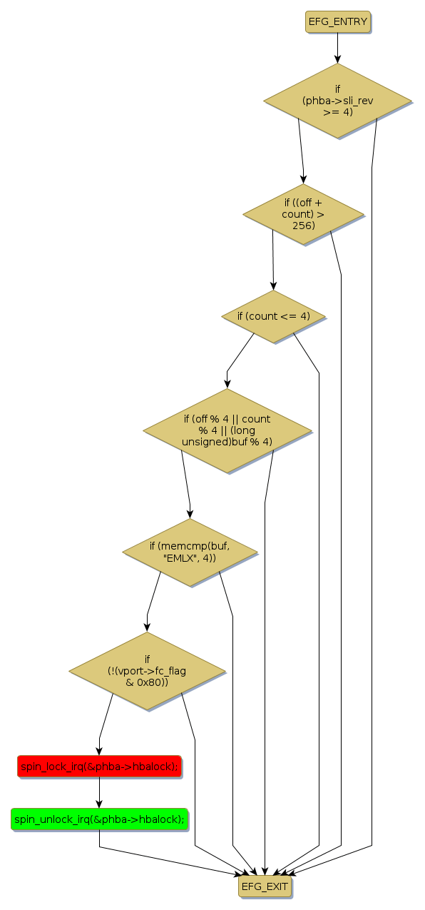
Instance Verification Kit (IVK)
spin lock @ [152374+30+/linux-3.19-rc1/drivers/scsi/lpfc/lpfc_attr.c]
Instance Signature: hbalock
|
The Matching Pair Graph:
|
|
Function Name
|
Control Flow Graph (CFG)
|
Events Flow Graph (EFG)
|
Source Correspondence
|
|
sysfs_ctlreg_write
|
|
|
[151552+18+/linux-3.19-rc1/drivers/scsi/lpfc/lpfc_attr.c]
|